紹介手数料の高騰や入職後のミスマッチ・早期離職等有料職業紹介事業にかかる課題が浮き彫りに~有料職業紹介事業にかかるアンケート調査から~

 近年,医療従事者の有料職業紹介事業において,過度な手数料請求や不適切な紹介が問題となっており,医療機関の経営や職場環境に悪影響を及ぼす事例が全国各地で報告されている。これを受け,府医では京都府内における実態把握を行うとともに,今後の対策を検討し,日医へ提言するために,府内医療機関を対象にアンケート調査を実施した。
 本稿では,厚労省通知や日医の取組みを交えながら,アンケート調査の集計結果を抜粋して報告する。

<調査の概要>
 ①調査対象  京都府内の全病院
 ②調査項目  【1】 基本情報
        【2】 有料職業紹介所の利用経験
        【3】 紹介料の金額と契約条件
        【4】 斡旋された医師等の6か月以内の離職率
        【5】 実際にトラブルとなった事例があったか?
        【6】 国や日医への要望
 ③調査時期  令和7年9月初旬
 ④対  象  161 病院
 ⑤回  収  53 病院(回収率:32.9%)

 アンケート結果からも,京都府内においても,高額な紹介料の請求や入職後の早期離職といった問題があり,有料職業紹介事業所との間で何らかのトラブルが発生していることが把握できた。これは京都だけではなく,全国的な問題として懸念されており,去る 10 月 21 日(火)に開催された「都道府県医師会長会議」においても同様のテーマにつき議論され,全国各地から改善を求める意見が出されている。
1.有料職業紹介事業所の利用について

2.有料職業紹介事業で利用した職種(抜粋)

3.各職種における紹介手数料の年収に対する割合

4.紹介後の定着率

その他の意見
 ・常勤医師は比較的定着しているが,非常勤は定着しない
 ・職種による
 ・医師は定着しているが看護師は早期退職が多い

5.有料職業紹介事業を選択・利用した理由について(複数選択可)

6.紹介後のトラブルについて(複数選択可)

7.紹介料について

8.医療機関への経営的影響

9.無料職業紹介事業の利用について

10.無料職業紹介事業を利用したことがない「理由」

1.直近の日本医師会の対応

10月27日 社会保障審議会医療部会
 医療界として有料職業紹介事業の健全性に極めて強い疑念を抱いている旨表明。特に,高額な紹介手数料が医療機関の経営を圧迫している点や早期離職や人材のミスマッチなどの状況を踏まえ,手数料の上限規制や在職期間に応じた成果報酬型制度の導入など,国として早急な対策を講じるよう主張。

10月30日 自民党「医療介護福祉保育職等の人材の円滑な確保を考える議員連盟」
 職業安定法(第32条の13)で定められている求職者への手数料に関する事項の明示について言及し,医療機関が負担している高額な紹介手数料の実態を求職者に適切に知らせるよう要望。

四病院団体協議会とのワーキンググループ
 日医・四病協との連携のもと,強い危機感を持っていることを確認し,今後もさらに具体的な検討を進めて,さらなる要望を行っていく。

日本医師会ホームページ
 有料職業紹介等の利用にあたっての注意喚起を行っている
 https://www.med.or.jp/doctor/region/001940.html

2.厚労省からの通知(抜粋)

 厚労省では,昨今,利用料金・違約金等の支払いを巡るトラブルが発生していることから,雇用仲介事業の利用にあたっての注意喚起のリーフレットを作成している。特に,令和7年4月より,雇用仲介事業者は,求人者に対し利用料金・違約金等について明示することが義務づけられており,求人側も,契約締結前に,明示された契約内容を十分に確認・検討していただく必要がある。義務を守っていない事業者との契約は,トラブルにつながる可能性があるため,契約締結前に,明示された契約内容を十分に確認・検討いただきたい。また,契約内容に合意できない場合はそのサービスの利用はせず,他の有料職業紹介事業者やハローワーク等を活用してほしい。
 なお,職業紹介事業者や募集情報等提供事業者の利用で利用料金や違約金等の支払いを巡るトラブルが発生した場合は,最寄りの都道府県労働局『「医療・介護・保育」求人者向け特別相談窓口』で相談を受け付けているので利用いただきたい。

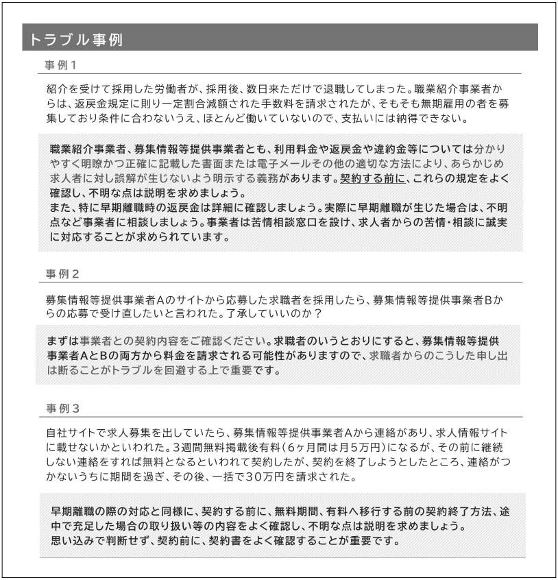
<厚労省リーフレットに記載されているトラブル事例>

各種リーフレット(厚生労働省のホームページ)
 https://www.mhlw.go.jp/stf/seisakunitsuite/bunya/koyou_roudou/koyou/haken-houkai/r0604anteisokukaisei1_00005.html

3.京都府医師会での取り組み

「求める病院」に「求められる人材」を!
京都府医師会ドクターバンクもご活用ください!

 京都府医師会では,厚生労働省の認可を受け,2008 年4月から「京都府医師会医師無料職業紹介所」を稼動させました。京都府医師会ドクターバンクは,一般社団法人京都府医師会が独自に行う事業で,営利を目的とせず,適切な医療供給体制を担うための「医師無料職業紹介事業」です。
 対象は「医師」のみです。実際の利用の流れは次頁のとおりです。ぜひご活用ください。

京都府医師会ドクターバンクの流れ

①医師は「求職票」を,医療機関は「求人票」をドクターバンクへ提出
②ドクターバンクから求職医師に対し,条件にあった登録医療機関の情報を提供
③求職医師の意向を確認したうえで,ドクターバンクから医療機関に対し,求職医師の情報を提供
④医療機関から直接,求職医師に連絡し,採用面談の日程等の詳細を決定

<問い合わせ先>
 京都府医師会ドクターバンク
 ☎ 075-354-6104
 https://www.kyoto.med.or.jp/medical-worker/bank

2025年12月15日号TOP