介護保険ニュース – 主治医意見書の様式の変更等について

 介護情報基盤が令和8年度より順次運用開始され,主治医意見書の電送が可能となることにともない,主治医意見書の様式および「主治医意見書の記入の手引き」が一部改正され,令和8年4月1日より適用する旨の事務連絡が発出されましたので,抜粋してお知らせします。
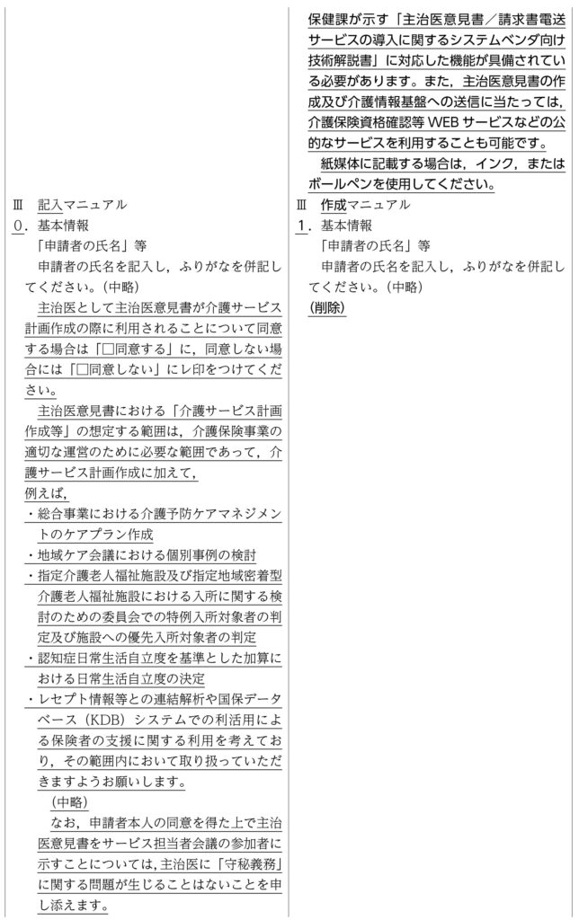
 主治医意見書の様式の変更点は,介護サービス計画作成等に利用されることについての主治医の同意欄と特記事項欄における添付資料が廃止されています。
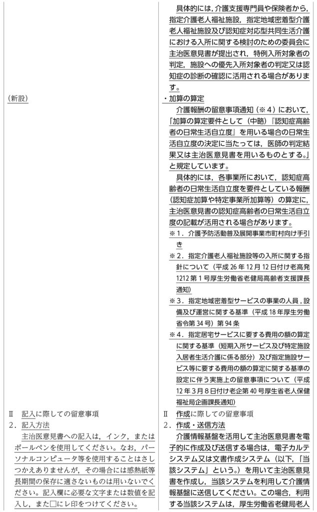
 また,「手引き」には医師自署の取り扱い等,介護情報基盤を用いて作成および送信する場合の留意点が追記されていますが,主治医意見書については,従来どおり紙による作成でも差し支えございません。
 なお,介護サービス計画の作成等介護保険事業の適切な運営のために必要があるときは,要介護認定・要支援認定にかかる調査内容,介護認定審査会による判定結果・意見,主治医意見書等の情報について,市町村から居宅介護支援事業者等の関係者に対して提示されることについて,認定申請時に本人より同意を取得する取り扱いには変更がないことを申し添えます。

<参考>
令和8年4月1日以降,介護情報基盤との連携を含めた標準化対応が完了した市町村から,順次,介護保険システムから介護情報基盤へのデータ移行,介護情報基盤経由での情報共有を開始し,令和10年4月1日までに,全市町村において,介護情報基盤の活用を開始することが厚生労働省より示されています。医療機関においては,介護情報基盤を活用することにより,主治医意見書の電送が可能となります。
 介護情報基盤の各市町村の対応状況等については,「介護情報基盤ポータル」(https://www.kaigo-kiban-portal.jp/)にて随時情報が発信されていますのでご参照ください。

「要介護認定における「認定調査票記入の手引き」,「主治医意見書記入の手引き」及び「特定疾病にかかる診断基準」について」(平成 21 年9月 30 日付け老老発 0930 第2号)(抄)(変更点は下線部)

2026年1月15日号TOP