2026年
2025年
2026年5月1日号
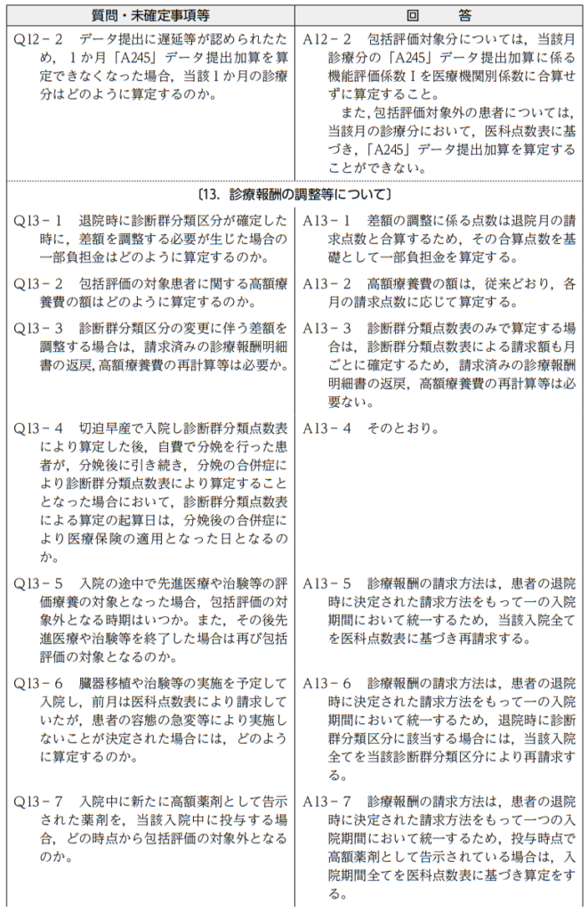
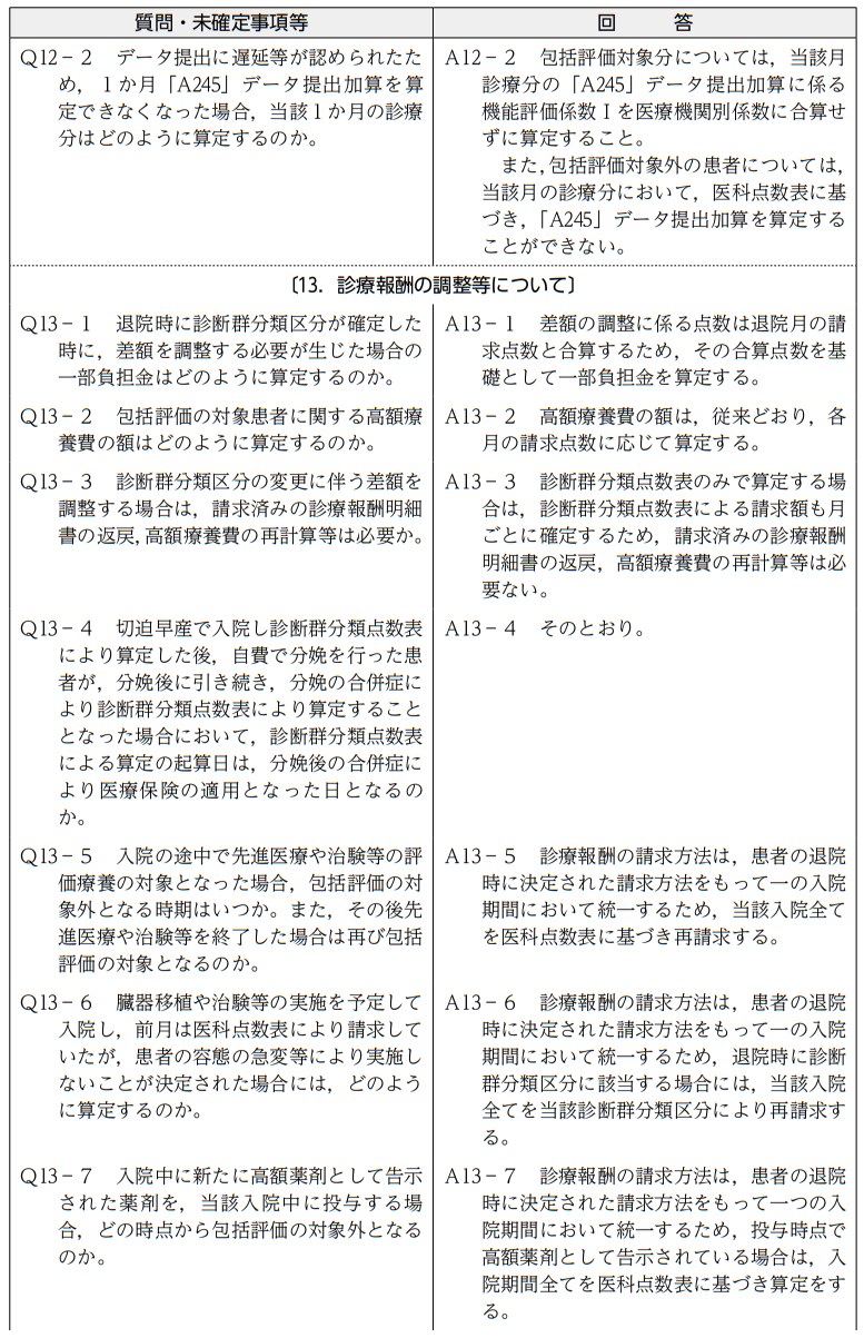
令和8年6月診療報酬改定に関する「Q&A」(その2)
◇厚生労働省疑義解釈資料(その2/4月1日付)
2026年5月1日号TOP
保険医療部通信(第350報) – 令和2年4月診療報酬改定について 令和2年4月診療報酬改定に関する「Q&A」(その19) ◇厚生労働省疑義解釈資料(その85/令和3年12月9日付) Q1 ゼビュディ点滴静注液500mg(成分名:ソトロビマブ(遺伝子組換え))について,「新型コロ […]
保険医療部通信(第348報) – 令和2年4月診療報酬改定について 令和2年4月診療報酬改定に関する「Q&A」(その17) ◇厚生労働省疑義解釈資料(その79/10月15日付) Q1 ベクルリー点滴静注用100mg(成分名:レムデシビル)(以下「本剤」という。)について,国が購 […]
保険医療部通信(第347報) – 令和2年4月診療報酬改定について 令和2年4月診療報酬改定に関する「Q&A」(その16) ◇厚生労働省疑義解釈資料(その77/10月8日付) Q1 平成31年2月25日付保医発0225第9号「使用薬剤の薬価(薬価基準)の一部改正等について」2( […]
保険医療部通信(第345報) 令和2年4月診療報酬改定について 令和2年4月診療報酬改定に関する「Q&A」(その14) ◇厚生労働省疑義解釈資料(その72/7月20日付) Q1 公的な管理の下で各医療機関に無償で提供されたロナプリーブ点滴静注 […]
保険医療部通信(第336報) 令和2年4月診療報酬改定について 令和2年4月診療報酬改定に関する「Q&A」(その10) ◇厚生労働省疑義解釈資料(その47/12月22日付) 〔地域包括ケア病棟入院料〕 Q1 「A308-3」地域包括ケア病棟入 […]
保険医療部通信(第330報) 令和2年4月診療報酬改定について 令和2年4月診療報酬改定に関する「Q&A」(その7) ◇厚生労働省疑義解釈資料(その29/8月25日付) ◇厚生労働省疑義解釈資料(その1/令和2年3月31日付)の訂正(京都医報 […]